Access Flow Cytometry Facilities within the Midlands Innovation Universities
This brochure provides an overview of the region’s world‑leading flow cytometry equipment, facilities and expertise. It showcases our individual and collective flow cytometry capabilities, and demonstrates research impact across medical science, biotechnology, environmental monitoring, food science and life sciences. It includes a detailed equipment directory, a regional facilities map, and case studies showing how shared infrastructure, expert training and coordinated access support high‑quality cellular analysis and drive innovation across disciplines.
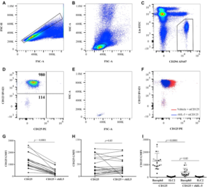
Jill Johnson – School of Life & Health Sciences
Case study
Investigating pericyte phenotype and function under chronic inflammatory conditions
Scar formation is a vital mechanism of tissue repair following injury. However, healthy tissue repair can develop into pathological fibrosis, which ultimately leads to tissue destruction and organ failure. Fibrosis is associated with chronic inflammation, oxidative stress, and ageing. However, there are currently no treatment options for organ fibrosis, and these diseases impose a significant burden on public health care systems and have detrimental impacts on patient quality of life. Importantly, little is known about the factors that initiate fibrosis. Previous work in the research group of Dr Jill Johnson has identified pericytes, a type of tissue-resident mesenchymal stem cell, as the primary driver of fibrosis. Pericytes provide support to capillaries throughout the body and are particularly vital to maintaining healthy tissue structure. Importantly, pericytes are strongly associated with tissue fibrosis in the lung, liver, and kidney. Recent studies have shown that pericytes contribute to fibrosis by uncoupling from local blood vessels, followed by migration to the site of inflammation via the CXCL12/CXCR4 axis and differentiation into scar-forming myofibroblasts (Figure 1). Dr Johnson’s group has used flow cytometry to identify lung pericytes (CD45-/Ter119-/CD31-/CD146+/PDGFRb+) and shown that these cells upregulate markers of cell migration (CD13, podoplanin, CXCR4) in response to chronic airway inflammation driven by house dust mire (HDM) exposure.
Funding – UK Medical Research Council, MR/K011375/1.
Figure 1
https://www.birmingham.ac.uk/university/colleges/mds/facilities/flow-cytometry.aspx
Research Facilities Manager: Dr Adriana Flores-Langarica
Academic Lead: Professor David Bending
Flow Cytometry Specialist: Ferdus Sheik
Mass Cytometry Specialist: Dr Shahram Golbabapour
Flow Cytometry Specialist Technician: Dr Megan Butler
Case study
Investigating the transcriptional networks regulating Innate Lymphoid Cell fate and function
Identification of the Innate Lymphoid Cell (ILC) family over 10 years ago revealed a new axis in supporting tissue homeostasis and coordinating the response to local infection or damage. Several types of ILC have now been described, however, many of these populations do not appear to be terminally differentiated, and rather, they appear able to extensively remodel their effector functions. How this cellular ‘plasticity’ is regulated post-development remains poorly understood, but remains a key question given the ability of these cells to coordinate the actions of many immune populations and that altered ILC frequencies correlates with several inflammatory conditions.
Using mouse models to inducibly delete different transcription factors, alone and in multiple combinations, we sought to unpick how different networks combine to control ILC plasticity. Crucially, we additionally ‘fate-mapped’ those cells in which cre-recombinase mediated gene-deletion was induced to accurately track the fate of these cells in vivo. Complex flow cytometry monitoring surface phenotype, cytokine and transcription factor expression in combination with fate-mapping (revealed by tdRFP expression) was fundamental to these studies.
Reference: Fiancette, R., Finlay, C.M., Willis, C. et al. Reciprocal transcription factor networks govern tissue-resident ILC3 subset function and identity. Nat Immunol 22, 1245–1255 (2021). https://doi.org/10.1038/s41590-021-01024-x
Figure 1
https://www.cranfield.ac.uk/facilities/flow-cytometry
Academic Lead: Francis Hassard, 01234 750 111
Uses: Flow cytometry for assessing microbiological water quality Characterisation of bacteria, eukaryotes and virus from complex environmental samples. Biofilm characterisation.
Case study
Flow cytometry fingerprints to investigate bacterial water quality events in drinking water
Deviations in the quality of final treated drinking water from Water Treatment Works (WTW) can result in problems such as regulatory fines, reputational damage, taste and odour complaints and, significantly, potential for increased public health risk. Traditional drinking water flow cytometry (FCM) parameters that measure intact and total cell populations (viability), the nucleic acid content of bacteria and the microbial fingerprint better reflect the inherent heterogeneity within drinking water bacterial communities compared to culture-based approaches. Here, daily inter-stage monitoring and flow cytometry data was undertaken at WTW and weekly analysis of hydraulically linked service reservoirs was undertaken over a 12-month period. Extra information provided by the flow cytometry fingerprint (e.g. fluorescence intensity distribution of cells) was assessed.
BD Accuri C6 flow cytometer (Becton Dickinson U.K. Ltd., U.K.) which was equipped with a 488 nm solid state laser. Green fluorescence was collected in the FL1 channel at 533 nm (FL1) and red fluorescence in the FL3 channel at 670 nm (FL3) after staining with SYBR GI and Propidium Iodide. The fingerprint analysis was performed using CHIC on FlowJo, ImageJ, and R software. A non-parametric analysis of similarities (ANOSIM) was performed using 9999 permutations (free) to test for significant difference between the interstage microbial fingerprints at WTW A and the fingerprints from different SR outlets.
Changes to the distribution of bacteria within the microbial fingerprint (diversity quantified via Bray-Curtis dissimilarity index) provided a leading indicator for detecting events, such as poor microbial water quality and compliance exceedance.
Funding – Engineering and Physical Research Council and Southeast Water.
Figure 1
Core Biotechnology Services – Main University Campus, Maurice Shock Building
Academic Lead: David Cousins
Enquiries: flowcytometry@leicester.ac.uk and Reshma Vaghela
Case Study
Investigating Type 2 cell subsets during clinical trials of novel biologics to treat Asthma and COPD
Both asthma and COPD involve inflammatory responses in the lung that impact disease severity and progression. Many patients have a disease
phenotype that involves eosinophils and Type 2 immunity. Many novel biologic drugs targeting molecules in the Type 2 immunity pathway are either licenced or in development to treat these diseases. Understanding the mechanism of action of these drugs during clinical development is critical to inform future
therapeutic approaches.
Using multicolour acoustic focussing flow cytometry we have developed a panel of antibodies to allow us to deep phenotype and enumerate several Type 2 immune response cells from 100 ml of whole blood. Cells that can be assessed include eosinophils, basophils, conventional and pathogenic Th2 cells and Type 2 innate lymphoid cells. Proof of concept was developed using samples from patients being treated with Mepolizumab (1). This approach is being used to examine immune responses in several clinical studies using novel biologics to target Type 2 immunity.
Funding – Leicester Drug Discovery and Diagnostics (LD3) with financial contributions from MRC grant MC_PC_15045 and supported by the NIHR Leicester Biomedical Research Centre

School of Sport, Exercise and Health Sciences, National Centre of Sport and Exercise Medicine
Academic Lead: Professor Lettie Bishop
Case study
To investigate the health implications of temperature interventions (e.g., hot water immersion, sauna, or exercise in the heat) in humans
To investigate the impact of exercising muscle mass on inflammatory responses and glycaemic control in humans
To investigate health benefits of exercise in chronic kidney patients
Tissues analysed: Whole blood and Peripheral blood mononuclear cells (PBMCs)
Main markers of interest:
Monocyte subset distribution, leukocyte distribution
Intracellular heat shock protein 72
Toll like receptors
Microparticles
Selection of CD14 positive cells after exclusion of CD56 positive natural killer cells. Monocyte subsets are then defined based on CD16 and CD14 expression, and intracellular heat shock protein 72 (iHsp72) then determined for each of the subsets
Figure 1
Academic Lead: Professor Lee Machado
Technical Lead: Dr Lewis Collins
Case study
Aim: To evaluate the therapeutic potential of RNA trans-splicing for the treatment of spinocerebellar ataxias (SCAs).
Summary: Spinocerebellar ataxia type 1 (SCA1) is caused by an expanded polyglutamine (polyQ) tract in the protein ataxin-1 encoded by the ATXN1 gene. At the cellular level, SCA1 is characterised by the presence of ataxin-1 aggregates in the nucleus. The exact pathogenic mechanism is not understood but phosphorylation of ataxin-1 at S776 is critical for the stabilisation and subsequent neurotoxicity of polyQ-expanded ataxin-1. Transgenic mice expressing polyQ-expanded ataxin-1. Transgenic mice expressing polyQ-expanded S776A ataxin-1 in Purkinje cells do not manifest ataxia and the pathology is less prominent than in animals expressing poly-Q expanded ataxin-1 with unmodified S776. Moreover, pharmacologic inhibition of S776 phosphorylation in SCA1 cell and animal models leads to a decrease in ataxin-1 protein levels. Our hypothesis is that a SCA-causing protein can be converted into a non-toxic form by RNA reprogramming. RNA trans-splicing is one such technology that creates a hybrid mRNA through a trans-splicing reaction between an endogenous target pre-mRNA and an exogenously delivered pre-trans-splicing molecule (PTM). We have established that SMaRT can successfully edit both mouse and human ATXN1 transcripts to substitute S776 for alanine. Here, we have used our new 3 laser, 9 parameter Beckman Coulter CytoFLEX instrument to demonstrate that PTM S776A significantly reduces the intensity of YFP-ataxin-1 aggregates in an inducible human cell model of SCA1.
This equipment is part funded by Research Innovation Funding to establish the Northampton Advanced imaging facility (NAIF).
Figure 1

Academic Lead: Lucy Fairclough
Facility Manager (general enquiries and grant application support): David Onion
Technician Specialist (for general enquiries, and scheduling and billing enquiries): Nicola Croxall
Facility Technician: Man Hei Cheng
An important challenge during the COVID-19 pandemic has been to understand asymptomatic disease as this may be a key source of transmission.
Asymptomatic disease is by definition hard to screen for so there is currently a lack of clarity about this aspect of the COVID-19 spectrum. It is
clear that adaptive immunity is strongly activated during asymptomatic infection but some features of the T cell and antibody response may differ from
those in symptomatic disease. Using spectral flow cytometry we have developed a panel of 22 antibodies to enable us to deep phenotype the cellular responses
following either asymptomatic or symptomatic infection. Specifically, we have examined cytokine expression to Spike, Membrane and Nucleocapsid SARS-CoV2 (using overlapping peptide pools) and identified memory phenotypes related to clinical outcome.
Funding – National Core Studies : Immunity theme: “Asymptomatic Covid-19 In Education (ACE) Immunity Study”, L Fairclough, M
Wills and A Godkin.
Figure 1
https://warwick.ac.uk/fac/sci/lifesci/tic/flow
For enquiries: Sarah Bennett (Head of Bio-Analytical Shared Resource Laboratories)
SONY MA900 cell sorter
ImageStream MKII 12 channel Multi Magnification
Case study
High resolution cell cycle mapping based on flow cytometry
Summary
Regulation of the mammalian cell cycle and how it interacts with growth, cell size, transcription, translation, and metabolism is not clear; some mechanisms and factors have been identified, but details are murky. In particular, how variation on the single cell level and the noise this introduces into the system are handled, remains obscure. Using flow cytometers at the Warwick School of Life Sciences allows us to resolve the cell cycle at high precision and single cell level
(Fig. 1). We can combine this with measurement of transcription rates and other growth-related processes via different fluorescent channels to understand
better the interplay of growth, cell cycle, and single cell variation. FACS sorting further allows us to isolate cells in specific cell cycle phases and
subject them to transcriptomics and similar experimental techniques.
Funding – Warwick Integrative Synthetic Biology Centre (WISB), BBSRC/EPSRC (BB/M017982/1).
Fig. 1. Resolution of mammalian cell cycle phases (colours) based on four different fluorescent stains (axis labels) with a BD Fortessa flow cytometer.
Figure 1